吉祥搬家诉吉祥航空3000万|二审判决书
![]() |
![]() |
| 商业秘密网官方公众号 | 真了么官方公众号 |
最新资讯:
- 补救费用计入商业秘密权利人损失的法律适用问题探究2026-01-17
- 入库案例:作为技术秘密保护的技术方案的认定2026-01-16
- 万余次违规登录,窃取竞争平台商业秘密,法院:侵权,赔偿!2026-01-16
- 科技公司遭泄密危机,第一时间选择这样做……2026-01-15
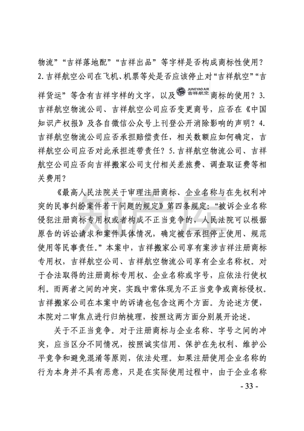
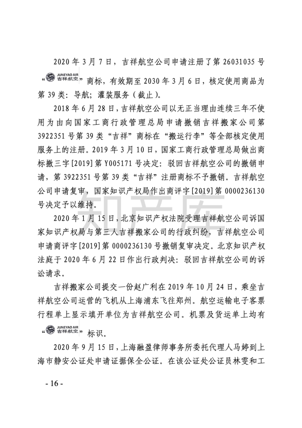
- 天赐材料全资子公司商业秘密案一审落锤:浙江研一等三名被告合计被罚2250万元,已主动预缴8000万元赔偿金2026-01-14







